Email Us
A Missing Piece Of The Puzzle In Pulmonary Fibrosis: Anoikis Resistance Promotes Fibroblast Activation

A Missing Piece Of The Puzzle In Pulmonary Fibrosis: Anoikis Resistance Promotes Fibroblast Activation

CapitalBiotech cooperated with Southeast University School of Medicine and Nanjing Chest Hospital affiliated to Nanjing Medical University to publish the research results discovering that anoikis resistance promotes lung fibroblast activation in the journal Cell & Bioscience. This study used 10x Visium spatial transcriptome sequencing technology, TMT proteomics, and CRISPR-Cas9 to investigate the mechanism of SiO2-mediated lung inflammation-induced anoikis resistance in fibroblasts. The 10x Visium spatial transcriptome sequencing used in this study was provided by CapitalBiotech.


Background

Pulmonary fibrosis is a highly heterogeneous and lethal pathological process that arises from abnormal wound healing after repeated alveolar injury. Fibrosis triggers a cascade of pneumonia, resulting in abnormal fibroblast function characterized by hyperproliferation. Anoikis is a physiological process that ensures tissue development and homeostasis, but it is unclear whether anoikis is involved in pulmonary fibrosis.


Research ideas


Porcine Detection Kit


Results

1.SiO2-induced lung inflammation induces anoikis resistance in fibroblasts

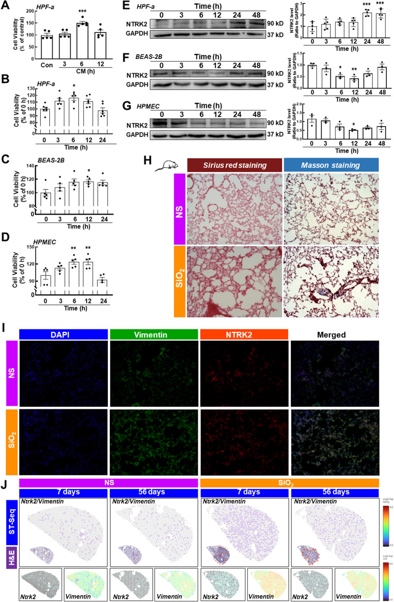
The researchers simulated a SiO2-stimulated inflammatory environment in the lung and found that CM in macrophages exposed to SiO2 for 6 hours induced a significant increase in HPF-a cells viability; Trk B protein expression was significantly increased in fibroblasts HPF-a co-cultured with CM for 24 h, whereas Trk B protein was significantly decreased in lung epithelial cells BEAS-2B and lung endothelial cells (HPMEC). These findings suggest that pulmonary fibrotic inflammation increases fibroblast anoikis resistance.

To verify these experimental results, the researchers constructed a mouse model of silicosis. Sirius red staining and Masson's trichrome staining indicated successful establishment of pulmonary fibrosis. Immunofluorescence results showed that the expression of NTRK2 in the lung tissue of the model group was increased and co-localized with vimentin protein. Lung tissues were obtained from mice in the control group and the silicosis model group on the 7th and 56th days, respectively. Then 10x Visium spatial transcriptome sequencing was performed after OCT embedding. The results showed that the expression of Ntrk2 was specifically increased in fibroblasts, as shown by the co-localization of Ntrk2 and vimentin. Meanwhile, co-localization of Ntrk2 with Acta2 determined anoikis resistance in fibroblasts.


Porcine Dna Test Kit

Fig. 1 SiO2-induced pulmonary inflammation induced anoikis resistance only in HPF-a cells.


2.Cell proliferation leads to anoikis resistance in lung fibroblasts

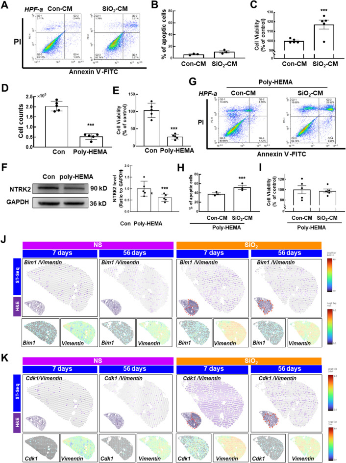
The researchers used FCM to further investigate the process of anoikis resistance induced by SiO2-CM. Unexpectedly, they found that SiO2-CM tended to slightly increase apoptosis in fibroblasts, but induced a significant increase in cell viability, suggesting that SiO2-CM-induced anoikis resistance might not result from decreased apoptosis. An in vitro model of anoikis was subsequently established using poly-HEMA, and the role of anoikis resistance in SiO2-CM-induced proliferation was further confirmed.


10x Visium Spatial Transcriptome Sequencing indicates that co-localization of proliferative markers (Cdk1 and Ccnb2) with vimentin protein and Acta2 showed that the levels of these proliferative markers were significantly increased in the model group.


Protein Detection Kit

Figure 2. Anoikis resistance-mediated fibroblast activation in response to SiO2.


3.ZC3H4 is involved in anoikis resistance in fibroblasts in response to SiO2-CM

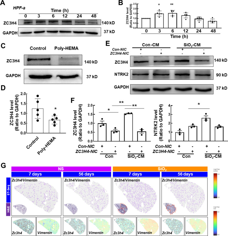
ZC3H4 has been implicatd in lung fibrosis. To determine its role in anti-anoikis, the researchers used CRISPR/Cas9 technology to explore this function. After specific knockdown of ZC3H4 in HPF-a cells, the SiO2-CM-induced increase in NTRK2 levels in HPF-a cells was significantly reversed, suggesting that ZC3H4 plays an important role in anti-anoikis. In addition, spatial transcriptomic results showed increased expression of Zc3h4 in fibroblasts and confirmed that Zc3h4 was co-expressed with Vimentin.


Bacteria Detection Kit

Figure 3. ZC3H4 is involved in anoikis resistance-mediated fibroblast activation in response to SiO2.


4.SiO2-CM induces endoplasmic reticulum stress in HPF-a cells

The processes of endoplasmic reticulum stress (ERS) and autophagy play important roles in pulmonary fibrosis. Therefore, the researchers then detected the expression of ERS marker proteins induced by SiO2-CM. After activation of ERS by tunicamycin, TrkB Protein levels continue to increase.

Conversely, treatment with the ERS inhibitor salubrinal showed the opposite effect. These results suggest that ERS is involved in the process of ZC3H4-mediated anoikis resistance in fibroblasts.


Cell Death Detection Kit

Figure 4. SiO2-induced pulmonary inflammation activates ERS, but not autophagy, in HPF-a cells.


5.PI3K/MAPKs are involved in ZC3H4-mediated anoikis resistance in response to SiO2-CM

Pro-survival signaling pathways have been shown to play important roles in anoikis and pulmonary fibrosis. So researchers investigated the effect of SiO2-CM on MAPK and PI3K/Akt pathways in fibroblasts. SiO2-CM induces rapid and transient phosphorylation of MAPK8/JNK, MAPK1/ERK, MAPK14/p38 and AKT1; however, pretreatment with specific inhibitors reversed both ZC3H4 and NTRK2 levels induced by SiO2-CM. Therefore, PI3K and MAPK signaling pathways may be involved in anoikis resistance by regulating ZC3H4 expression.


Cellular Senescence Detection Kit

Figure 5. PI3K/MAPK signaling is involved in ZC3H4-mediated anoikis resistance in response to SiO2.


6.The ECM of silicosis mice is involved in the detachment of lung fibroblasts

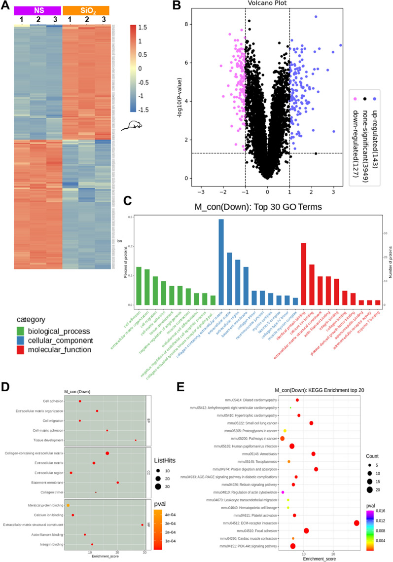
Since anoikis is primarily caused by reduced adhesion between fibroblasts and fibrotic ECM, the researchers performed proteomic sequencing of ECM isolated from saline and SiO2-treated mouse lungs and found that 147 differentially expressed proteins were up-regulated and 123 were down-regulated. GO analysis showed that the down-regulated proteins were mainly involved in the biological process of cell adhesion, and their main cellular components were collagen-related. KEGG enrichment analysis revealed that down-regulated proteins were highly enriched in signaling pathways mediating ECM receptor recognition and adhesion. Based on these results, it can be speculated that ECM is involved in the loss of nest cells in lung tissue of silicosis mice.


Ceramide Detection Kit

Figure 6. The ECM of mice with silicosis was involved in the detachment of lung fibroblasts.

Products
86-10-69002900
Building C, Block 88 Kechuang 6th Street, Yizhuang Biomedical Park, Beijing