Email Us
Single-Cell Transcriptomic Analysis Reveals the Cellular Heterogeneity of Mesenchymal Stem Cells

Single-Cell Transcriptomic Analysis Reveals the Cellular Heterogeneity of Mesenchymal Stem Cells

In February 2022, CapitalBiotech's single-cell platform supported the Beijing Institute of Genomics, Chinese Academy of Sciences, in publishing research on the heterogeneity of mesenchymal stem cells in the journal “Genomics, Proteomics & Bioinformatics”.


Background

Ex vivo-expanded mesenchymal stem cells (MSCs) have been demonstrated to be a heterogeneous mixture of cells exhibiting varying proliferative, multipotential, and immunomodulatory capacities. However, the exact characteristics of these heterogeneous subpopulations remain poorly defined. Using single-cell RNA sequencing of 61,296 MSCs derived from bone marrow and Wharton’s jelly, researchers identified six distinct subpopulations and mapped their developmental trajectories. Based on gene expression, they are classified into stem-like APCs, MPCs, preadipocytes, pre-osteoblasts, prechondrocytes, pre-SMCs. Stem-like APCs uniquely exhibited strong proliferation and stemness signatures; the prechondrocyte subpopulation specifically expressed immunomodulatory genes and suppressed activated CD3+ T cell proliferation in vitro, supporting the role of this population in immunoregulation. This study characterizes the cellular composition of MSCs and their specific functions, demonstrates the subpopulation heterogeneity of MSCs, reveals the molecular and functional heterogeneity of cultured MSCs, and lays the foundation for exploring their unique heterogeneity.


Research Ideas


Mitophagy Assay Kit


Results

1. Characterization and single-cell transcriptome of bone marrow and Wharton's jelly MSCs

Bone marrow MSCs (BMMSCs) and Wharton's jelly MSCs (WJMSCs) at passages 6-7 following in vitro culture were used in this study. scRNAseq was performed with 3 biological replicates per group. After

filtration, a total of 61,296 high-quality MSCs single-cell transcriptome data were obtained, which were clustered into 6 cell populations (Figure 1E). Typical MSC markers, including CD73/NT5E, CD90/THY1, CD105/ENG, and CD44, were expressed differently in each population, indicating that traditional criteria cannot define MSC subpopulations.


CapitalBiotech Service: Single Cell Transcriptome Analysis


Cells in Cluster 1 exhibited strong proliferative activity, as evidenced by highly expression of genes related to DNA replication and cell cycle progression, and were defined as stem-like APCs. Cluster 2 showed expression characteristics of trilineage differentiation, including osteogenic, chondrogenic, and adipogenic differentiation (Fig. 1F, G), and was defined as MPCs. Cluster 3 cells express a number of genes related to the regulation of adipocyte differentiation and are defined as preadipocytes. Cluster 4 cells highly expressed cartilage-specific genes and extracellular matrix remodeling genes (Fig. 1G) and were defined as pre-osteoblasts. Cluster 5 showed high expression of genes involved in chondrogenic, immunomodulatory, and secretory signaling pathways (Fig. 1F) and was defined as prechondrocytes. Cluster 6 was enriched for genes necessary for smooth muscle contraction (Fig. 1F,G) and was defined as pre-SMCs. To explore the developmental relationships and hierarchies among subpopulations, pseudotime analysis was performed using Monocle2. Define stem-like APCs as the starting state, followed by MPCs. The MPCs then derived two branching paths: one leading to pre-osteoblasts and prechondrocytes, the other leading to preadipocytes (Figure 1H). These findings reveal that MSCs were composed of heterogeneous and continually developing cell populations.


Mitophagy Detection Kit

Figure 1. Characteristics and single-cell transcriptome profiling of BMMSCs and WJMSCs.


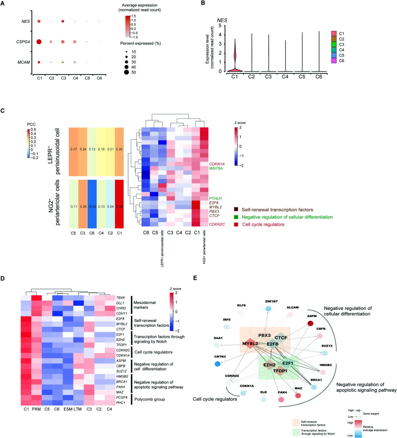
2. Cluster 1 has stem transcriptional features

The study compared single-cell transcriptomic data between cluster 1 cells and NG2+ periarteriolar cells, LEPR+ perisinusoidal cells, and paraxial mesoderm cells. Cluster 1 was closely associated with NG2+ periarteriole cells (Fig. 2C) and paraxial mesoderm cells (Fig. 2D). Notch signaling-related stemness genes (E2F1, EZH2, and TFDP1), apoptosis negative regulator genes (HMGB2, BRCA1, PAK4, and MAZ), and polycomb groups genes (PCGF6 and PHC1) were strongly co-expressed in Cluster 1 (Fig. 2C, D). These observations indicate that cluster 1 cells resemble mesodermal progenitors with the ability to self-renew and differentiate into multiple mesodermal cell lineages.


Nitric Oxide Colorimetric Assay Kit

Figure 2. Identification of specialized stem-like cells (Cluster 1) with high proliferative capacity.


3. Cluster 2 can be subdivided into three directions

Cells in Cluster 2 were defined as pluripotent MPCs, and researchers subdivided the MPCs (Fig. 3B), with three subpopulations showing distinct expression patterns. Subgroup 1 expressed genes related to osteoblast differentiation and osteoblastic progenitor proliferation (Fig. 3C). Therefore, cells in subgroup 1 are called osteo-primed MPCs. Subgroup 2 expressed genes related to fatty acid metabolism and lipid accumulation, termed adipo-primed MPCs (Figure 3C). Subgroup 3 expresses chondrogenesis-related genes and is termed chondro-primed MPCs. Pseudotime analysis were performed on stem-like APCs (Cluster 1), osteo-primed MPCs, adipo-primed MPCs, chondro-primed MPCs (Fig. 3D). From the initial differentiation of stem-like APCs into three MPC subpopulations, researchers identified two major differentiation routes, each associated with multiple MPC subpopulations (Fig. 3E).


Nitric Oxide Detection Kit

Figure 3. Cluster 2 MPCs are primed towards trilineage orientations.


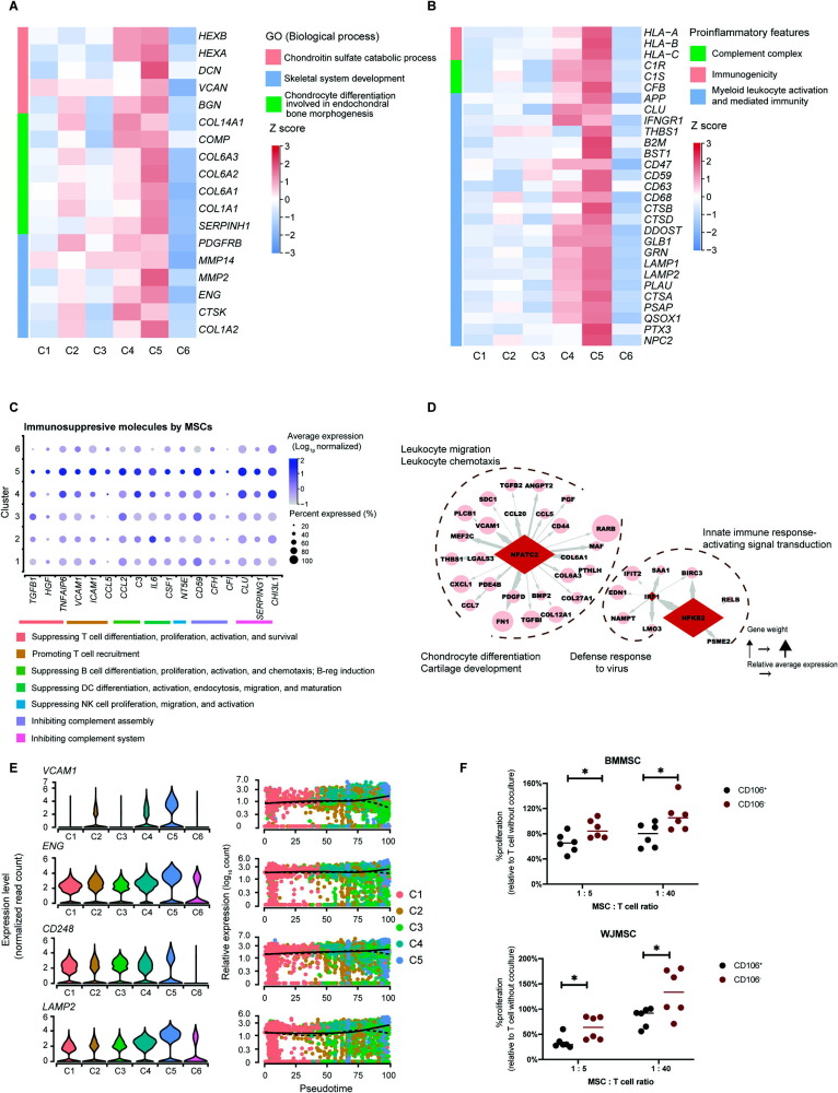
4. Cluster 5 has specific immunomodulatory capacity

Cluster 5 was enriched for genes involved in chondrogenesis, immunogenicity, complement system activation/inhibition, myeloid and lymphoid cell activation, and anti-inflammatory properties (Fig. 4B, C). These results indicate that Cluster 5 prossesses immunomodulatory potential. In addition to their immunomodulatory properties, Cluster 5 overexpressed genes involved in endoplasmic reticulum protein processing, protein folding, post-translational protein modification, and extracellular secretion regulation. Taken together, these results suggest that the immunomodulatory role of cluster 5 may be mediated by their production of exosomes or secretion of soluble factors. To validate the ability of Cluster 5 cells to fight inflammation, Cluster 5 cells were purified using the surface marker CD106 (Fig. 4E) and co-cultured with activated CD3+ T cells. CD106+ WJMSCs and BMMSCs reduced the proliferation of CD3+ T cells more significantly than CD106- cells (Fig. 4F), indicating that CD106+ Cluster 5 exhibited stronger anti-inflammatory capacity than other MSC subsets. In summary, these observations suggest that Cluster 5 has pro- and anti-inflammatory potential, mediated in a paracrine mechanism.


Pathogen Detection Kit 

Figure 4. BMMSC-dominant prechondrocytes (Cluster 5) specifically harbor immunoregulatory capacity.


5. The characteristics of primary MSCs and passaged MSCs are different

To explore the similarities and differences between cultured MSCs and primary MSCs, this dataset was further compared with published scRNA-seq data from human primary umbilical cord MSCs (UCMSCs) and BMMSCs, as well as cultured endometrial MSCs, followed by integrated analysis. The results showed that MSCs from different tissues had similar subpopulation compositions. A primary BMMSC-specific population (Cluster 7) highly expressed hematopoietic stem cell-niche factor genes, including CXCL12 and ANGPT1, and was thus called the HSC-niche support cluster. Primary BMMSCs may lose gene expression activity associated with HSC-niche support after in vitro culture, which is consistent with previous findings that MSCs lost HSC-niche function during in vitro culture. In addition, the levels and expression ratios of MSCs markers (CD73/NT5E, CD90/THY1, CD44) were higher in cultured cells than in primary MSCs. This suggests that these properties of MSCs may increase during in vitro culture. In summary, this study not only reveals the molecular and functional heterogeneity of cultured MSCs, but also provide a foundation for exploring their unique heterogeneity.

Products
86-10-69002900
Building C, Block 88 Kechuang 6th Street, Yizhuang Biomedical Park, Beijing